各二级分工会:
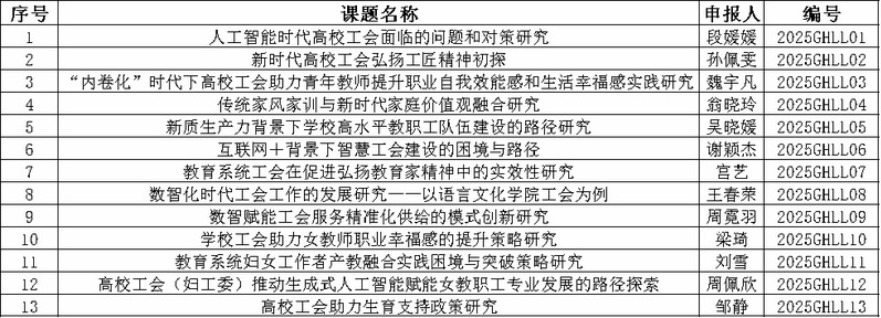
为全面贯彻落实党的二十大和二十届二中、三中全会精神,不断加强工会理论研究和妇女理论研究工作。根据上海市教育工会的工作安排,我校工会连续多年坚持开门研究,吸收工会内外理论研究骨干、基层工作者开展工会理论和妇女理论研究工作,深入推进工会理论研究和妇女理论研究工作,聚焦教职工急难愁盼问题。经专家组评审,申报课题中13项作为校级2025—2026年度工会理论研究与调查研究(妇女理论研究)工作立项课题予以支持、培育。现将立项课题公布如下:

工会给予校级立项课题资助经费2500元,立项后一次性下拨,经费使用范围请按照经费预算科目使用。校级课题研究成果要求在2026年4月30日前上报电子文稿至gonghui@shupl.edu.cn。邮件主题标明“(姓名)上海政法学院工会理论研究(妇女理论研究)2025年立项课题结题报告”。
希望上述课题负责人加强组织,落实责任,完善和细化课题的调研方案和实施计划,按照时间节点,保证质量完成课题任务。
联系电话:39225084
中国教育工会上海政法学院委员会
2025年9月19日
