
向会英,博士,教授,博士生导师,上海政法学院体育法学院副院长、“问渠源学者”。兼任世界体育法学协会副主席、国际体育仲裁院上海听证中心副主任、中国仲裁法学研究会体育仲裁与调解专业委员会秘书长、中国法学会体育法学会研究会理事、上海市法学会体育法学研究会秘书长、上海市体育产业联合监事。主要研究领域为体育法、体育产业管理。主持国家社会科学基金项目、国家体育总局决策咨询项目、上海市体育局决策咨询重点项目等30余项,出版专著4部,在国内外学术期刊发表论文50余篇,其中2篇被《人大复印报刊资料》全文转载。
向会英
(上海政法学院 体育法学院)
自20世纪80年代起,全球体育治理经历了深刻的变革,传统的体育自治模式受到程序正当性的质疑。1984年,由国际奥委会主导成立的国际体育仲裁院(Court of Arbitration for Sport,CAS)正式投入运作。经过30余年的发展,其已成为国际体育争议解决的权威机构,年受理案件量超过900件,为促进体育组织内部治理法治化发挥了重要作用,亦是强化体育领域自治合法性的关键设置。在此背景下,可受理性规则作为仲裁程序的“守门人”,其制度功能日趋成熟并发挥越来越重要的作用。
然而,仲裁领域的可受理性问题在学理与实践中均存在模糊性。学界对可受理性的独立概念属性尚存争议,部分学者否认区分管辖权(jurisdiction)与可受理性的必要性;在实践层面,事实驱动的解释路径虽侧重争议解决实效,却弱化了预先明确管辖权和可受理性问题的程序要求。这种状况对于体育仲裁可受理性问题的理论认识和早期实践均产生了深刻影响。除概念内涵界定模糊外,学界对体育仲裁案件可受理性涵盖的范围亦存在分歧,有学者将逾期仲裁、用尽内部救济(exhaustion of internal remedies)、可仲裁性(arbitrability)等纳入可受理性范畴,但也有观点主张可仲裁性属于管辖权范畴,仅可上诉决定与期限问题归属于可受理性范畴。在CAS早期的实践中,同样存在可受理性与管辖权混淆的情形,进而引发类案异判的问题,仲裁员Fumagalli亦指出此类程序存在瑕疵。整体而言,可受理性概念范畴的界定不明、早期实践的裁判标准模糊以及理论支撑框架的缺失,成为当前体育仲裁案件可受理性制度优化的核心桎梏。
随着涉华CAS案件的增多,可受理性问题对中国当事人权益的影响日益显著。2019年青岛中能俱乐部诉国际足联案的不可受理裁定、孙杨案的可受理性争议均凸显了该程序规则的实质作用。2023年成立的中国体育仲裁委员会(China Commission of Arbitra-tion for Sport,CCAS)作为新兴机构,急需借鉴CAS经验完善制度设计。
1 国际体育仲裁案件可受理性的概念解析
1.1 可受理性的概念辨析
“可受理性”英文为admissibility,意为“可接受的状态”。在国际争议解决程序中,可受理性是指某一事项在实体与程序层面均符合某个裁决机构的处理要求。若争议或诉求不可受理,意味着争议或诉求所涉事项不应通过裁决机构解决,或者由于程序缺陷,暂时不能通过裁决机构解决。通常认为,可受理性是用以评定特定裁决机构是否适当的一般框架,是允许裁决机构行使其法律权力的条件。在CAS程序中,可受理性涉及仲裁庭就所提交案件行使裁决的权力,即指争议或诉求所涉事项在CAS仲裁的实体和程序要求范围内可以交由CAS行使裁决。值得注意的是,该概念常与管辖权、可仲裁性等相混淆。
1.1.1 可受理性与管辖权界分
可受理性与管辖权均为仲裁庭对案件行使审理和裁决权的先决条件,二者既有联系又存在区别。任何一项的缺失都将导致仲裁程序难以为继,将二者混淆又将导致不同的程序后果,最终影响仲裁程序的正常进行。管辖权是关于裁决机构或仲裁庭、仲裁员有权对特定的争议进行审理并作出有拘束力的裁决的依据,即反映了裁决机构的法律权力。相较而言,可受理性则关系到管辖权的行使,而非管辖权是否存在。换言之,管辖权涉及仲裁庭裁决权的存在和范围,关乎仲裁庭的属性;可受理性涉及审理的争议因素却并不涉及仲裁庭本身的职权,关乎请求权的属性。二者功能的核心差异体现在以下4个维度:
(1)审查对象不同。管辖权异议所针对的是仲裁庭审理与裁决争议的权力依据,即仲裁庭是否依法律取得审理该争议的正当权力;而可受理性异议所指向的是对仲裁庭行使对争议事项管辖权的一种限制,但这并不等同于仲裁庭对该争议缺乏管辖权。
(2)审查程序分野。可受理性是由仲裁庭依职权(ex officio)审查,即仲裁庭可依职权主动作出决定,仅受当事方陈述意见权利的制约。如果当事人未就可受理性提出异议,仲裁庭在意识到该争议超出自身受理范围时应当主动拒绝审理该争议。管辖权是基于当事双方的一致同意,受到CAS的系统性审查。根据CAS《体育仲裁条例》的规定,具有管辖权要求存在仲裁协议或仲裁条款,而仲裁协议或仲裁条款受到CAS办公室、分庭主席和仲裁庭的多重审查。
(3)对仲裁程序的影响有别。如果仲裁庭以不具有管辖权为由驳回仲裁请求,意味着上诉不得以相同仲裁请求再次提请仲裁。如果仲裁庭因可受理性理由拒绝审理,理论上在当事人消除先前的受理障碍后,仲裁庭可能改变先前的认定而重新行使管辖权。CAS《体育仲裁条例》第R48条明确规定,因上诉申请不符合要求,可以在期限内完善申请后再次提交。
(4)裁决的救济路径差异。可受理性涉及争议实体的“适当性”(suitability),根据《瑞士国际私法法典》(Swiss International Law Private Act,PILA)第190条,此类裁决不得申请撤销。在实践中,CAS裁定“不可受理”的6起案件向瑞士联邦高等法院(Federal Supreme Court of Switzerland,SFT)上诉,均被以“无管辖权”或“不予受理”(not entertained)为由驳回。错误认定管辖权属于可撤销情形。数据显示,截至2014年8月,SFT受理的126起CAS裁决撤销申请中,18%以“管辖权错误”为诉由,其中6起获法院支持。
1.1.2 可受理性与可仲裁性的界别
可仲裁性是指某项争议是否属于法律允许通过仲裁解决的范畴,涉及争议的“可提交性”。这一概念本质上是国家法律通过公共政策对仲裁范围设定的边界。在国际体育仲裁语境下,由于CAS仲裁地为瑞士,其可仲裁性的判定以瑞士法为依据。根据PILA第177条第1款“所有与财产权益相关的主张均可提交仲裁”,争议只需涉及经济利益即符合可仲裁性要求。SFT判例进一步明确,如果处罚不涉及严格意义(stricto sensu)上的赛场规则,而是涉及协会管理活动或比赛参与,且对被处罚的个人或实体产生经济后果,那么,体育组织实施的纪律处罚是可仲裁的。PILA第177条所指的“经济性”侧重争议的实际经济后果,而非争议本身的经济属性。在体育商业化背景下,几乎所有与体育相关的争议都直接或间接产生经济后果,符合PILA规定的可仲裁性要求。此外,瑞士公共政策、《欧洲人权公约》及他国强制性法律亦构成可仲裁性审查的补充标准。
可受理性与可仲裁性的核心区别体现在3个维度:①审查逻辑的层次差异。可仲裁性属于管辖权的前置问题,若争议不可仲裁,则仲裁庭无管辖权,而可受理性是以管辖权存在为前提的。②审查对象不同。可仲裁性针对争议的“本质属性”,可受理性针对请求的“程序适格性”。③法律后果差异。可仲裁性缺陷致使仲裁协议无效或仲裁庭无权审理,争议永久排除于仲裁范围;可受理性障碍可通过程序补正(如完善申请材料)消除,当事人可在满足条件后重新提起仲裁。就性质而言,可仲裁性决定了仲裁庭管辖权的存在,与管辖权是无法割裂的。
可受理性作为国际体育仲裁的核心概念,与管辖权、可仲裁性形成清晰的制度分工。其价值不仅在于构建仲裁程序的“准入门槛”,更在于通过程序适格性审查,实现体育争议解决的效率与公平平衡,确保CAS作为权威争端解决机构的制度效能。
1.2 CAS案件可受理性与商事仲裁案件可受理性的比较
基于仲裁的基本理念与制度架构,CAS仲裁与国际商事仲裁虽有诸多共同之处,但在案件可受理性方面存在显著差异。在国际商事仲裁领域,可受理性通常被视为管辖权的起始步骤,仲裁机构仅依据初步证据进行评估,而管辖权的最终确认取决于初步证据效力的确认。这种处理方式体现了商事仲裁灵活高效的特点,旨在快速过滤明显不具有管辖权的案件,提高争议解决效率。
相比之下,CAS将管辖权作为前置条件,只有在满足管辖权要求的基础上,才会进一步考量其他非管辖权因素导致的不可受理问题。在事项范围方面,国际商事仲裁通常聚焦是否存在明确的仲裁请求,以及仲裁申请形式是否符合仲裁机构的相关规定。此外,关于仲裁协议法律效力期限届满问题,一般被认定与管辖权的行使相关,涉及属时管辖权范畴,即便在瑞士法律体系下亦是如此。《瑞士民法典》第49条规定:“当事人若未遵守合同约定的期限,仲裁庭将失去管辖权。”
反观CAS仲裁,在上诉期限的认定上展现出独特的处理逻辑。一方面,若将逾期上诉视为不存在管辖权,则与国际体育领域保护相对弱势运动员请求权的精神相悖;另一方面,由于上诉期限取决于相关章程或规则,应对所有受其约束的人平等对待。基于此,CAS将上诉期限视为可受理性范畴,这一观点得到了SFT的有力支持。依据特别法优于普通法的原则,SFT指出,CAS上诉程序不同于一般仲裁程序,其仲裁庭管辖权是参照体育联合会章程或规则产生的,构成“非典型性仲裁”,其时间效力必须是确定的。因此,SFT支持CAS仲裁庭将上诉期限视为一个整体强制性时限,若不遵守,将导致上诉不可受理,而非缺乏管辖权。这种处理方式既保障了体育争议解决的时效性,又维护了体育规则适用的统一性和权威性。
2 国际体育仲裁案件可受理性判例的类型化分析与难点剖析
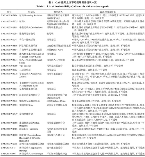
在国际体育争议解决实践中,CAS仲裁庭在审理是非曲直之前分别就管辖权和可受理性进行独立审查,并在最终裁决中明确载明。这种分层递进的审查模式不仅有助于精确界定仲裁庭权限,更能有效避免因程序瑕疵导致的实体裁判适当风险。据CAS官方网站数据统计,截至2024年9月30日,在已公布的2518个判例中,裁决为不可受理性的案件共52件。深入分析这些案件,可发现其不可受理性原因呈现出显著的类型化特征,主要包括:①逾期上诉案件24件(表1),此类案件的核心争议围绕当事人是否严格遵守体育组织规定的上诉时效,反映CAS对程序时效性的把控;②未用尽内部救济案件4件(表2),凸显CAS对体育组织内部争议解决机制优先性的尊重;③无可上诉决定案件21件(含无法律利益案件3件,见表3),彰显CAS上诉程序对可上诉性和主体适格的审慎审查;④申请不符合形式要求案件3件(表4),强调仲裁形式要件的法定约束力。




2.1 逾期上诉案件的审查
(1)上诉期限的严格适用原则。在CAS程序中,上诉期限的适用规则与普通仲裁程序存在显著差异。根据CAS《体育仲裁条例》第R49条,上诉程序的期限具有强制性,结合《瑞士民法典》第75条关于“上诉期限是强制性的,不能修改”的规定,逾期提起上诉将直接导致上诉权利丧失,即超出规定期限的上诉请求一概不予受理。CAS仲裁庭在仲裁实践中坚持“严格适用上诉期限”原则,认为:上诉人对内部机构先前决定提出复议的请求,在法律性质上等同于上诉,但该行为并不产生“重启时效钟”的效力,即原上诉期限不会因复议请求的提出而重新计算或延长。这一限制性规则的核心目的在于为上诉程序确立“法律确定性”,其制度价值体现在两个方面:①平等的程序保障。体育协会作出的决定在其内部具有普遍效力,明确统一的上诉期限有助于确保所有当事人受到平等对待。②体育争议解决的内在要求。体育争议解决具有时效性强的特点,若允许延长期限,将导致程序拖延不决,与体育领域“快速定分止争”的争议解决需求背道而驰。SFT在判例中进一步支持这一裁判逻辑,强调“为确保程序运行符合平等对待的原则,必须通过确定的期限为仲裁程序提供必要的法律保障”。例如,2019年青岛中能俱乐部诉FIFA案,当事人需在收到FIFA纪律委员会决定的21日内向CAS提起上诉,但俱乐部在2019年1月9日收到决定后,直到2019年3月27日才提起上诉,明显超出规定的上诉期限。仲裁庭据此裁定该上诉因逾期不可受理,体现了对上诉期限规则的严格适用。
(2)优先适用体育组织规定的期限。根据CAS《体育仲裁条例》第R49条,在确定上诉期限时,各联合会、协会等体育组织的规定具有优先适用性,仅在体育组织未作出具体规定时才适用CAS《体育仲裁条例》所规定的21天期限。这一规则体现CAS对体育行业自治规范的尊重与维护。在国际体育领域,多数国际体育联合会、协会等体育组织均在其章程或规则中对向CAS提起上诉的期限作出了具体规定。以FIFA为例,其2022年版《章程》第57条规定:针对FIFA法律机构作出的最终决定,以及联合会、会员协会或联盟通过的决定,若需提起上诉,应在收到相关决定后21日内向CAS提出。欧洲足球联合会(Union of European Football Associations,UEFA)《章程》第63条第3款则规定,“向CAS上诉的期限为收到有关决定之日起10天内”。在PFC Lviv LLC v. UEFA案中,仲裁庭严格遵循这一规定,以上诉人超出UEFA《章程》规定的10天上诉期限为由,认定上诉不可受理,体现了体育组织规则在上诉期限确定中的优先效力。此外,对于临时仲裁(Ad hoc Division)的上诉期限认定,需遵循相应的临时仲裁规则。以奥运会临时仲裁为例,其上诉期限为奥运会期间和开幕式前10天内。这一特殊规定为奥运会赛事顺利进行和争议能及时解决提供了保障。
(3)期限的起止计算:“控制范围”原则。在上诉期限严格适用的框架下,明确期限的起止计算规则是保障程序公正与效率的重要环节。根据CAS《体育仲裁条例》第R49条规定,21天上诉期限的起算为收到决定的次日。为应对事件中的复杂情形,CAS通过仲裁实践确立“控制范围”(sphere of control)原则作为界定期限起点的核心标准。在PFC Lviv LLC v. UEFA案中,双方当事人就上诉期限计算日展开了争辩。上诉人主张以收到纸质决定的次日(2019年5月3日)作为起算点,而被上诉人认为应从其通过电子邮件收到上诉决定通知的次日(即2019年4月25日)开始计算。CAS仲裁庭在审理中指出,CAS《体育仲裁条例》规定的“收到决定”(receipt of the decision)中的“收到”一词具有中性属性,既涵盖纸质文件接受,也包含电子邮件等电子形式的送达。当体育组织未明确规定决定的通知方式时,对于“收到”或“通信”的解释必须根据一般原则展开。据此,仲裁庭确立了“控制范围”原则的具体适用标准:决定自进入收件人或代表、代理人或授权代表收件人接收决定的其他人的所谓“控制范围”之时起,即视为完成送达。同时,收件人须具备合理知悉通知内容的可能性。以电子邮件的送达为例,一旦收件人可以从其服务器上检索到该决定,即标志着决定进入其“控制范围”。这一原则的应用既保证了送达规则的灵活性,又通过“合理知悉”原则平衡了程序效率和当事人权益。
2.2 未用尽内部救济的审查
“用尽内部救济”原则是国际体育仲裁程序的重要基石,其依据源于《瑞士民法典》第75条确立的基本原则:仅当协会内部作出最终决定后,当事人方可向外部裁决机构提起上诉;若被异议的决定不存在可用的内部救济途径,则视为已满足该原则要求。作为外部救济机制的CAS仲裁,严格遵循此原则实质上是对体育协会自治权和行业规范的尊重和维护。根据CAS《体育仲裁条例》第R47条,针对联合会、协会或体育机构的决定向CAS提出的上诉,所涉决定必须是“最终决定”,否则案件将因不符合可受理性要件而不予受理。此处“最终决定”具有广泛性,既包含因实体性或程序性原因终止程序的最终裁决,也涵盖部分当事人仲裁程序终止的决定,甚至涉及解决一个或多个实体或程序初步问题的临时裁决,但可修改或撤销的简单程序令并不在列。PILA第190~192条进一步明确,仅在获得内部最终决定后,才是可受理的。在GFF v. FIFA & St. SVGFF案中,仲裁庭判定上诉人就2015年7月29日的信函向FIFA上诉委员会提起上诉,因未满足FIFA《章程》第67条第2款“用尽内部救济”的前置要求,以及CAS《体育仲裁条例》第R47条的规定,最终认定该上诉不可受理。
在仲裁实践中,“用尽内部救济”原则的适用存在边界,其仅覆盖体育组织章程或规则中明确规定的前审程序,即具有法律效力的正式救济途径。以USOPC & ACA v. IOC,ICF & BOC案为例,该案围绕东京奥运会男子单人皮划艇1000米比赛运动员参赛资格争议展开。独任仲裁员指出,国际奥委会体育部的协商机制本质上属于非正式调解机制,旨在促进国家奥委会(NOC)与国际单项联合会(IFs)间的沟通,不具备法律效力,因而不适用CAS的21天上诉期限的规定。SFT进一步确认,当事人仅需用尽体育组织内部具有法律效力的普通救济措施,特殊或不完整的救济形式(如修订请求)则不在强制要求之列。这一裁判逻辑明确了当事人提起仲裁前的程序义务范围,避免因过度扩张解释导致程序空转。
此外,《瑞士民法典》对内部救济措施的有效性与程序明确性提出严格要求。若体育联合会或协会提供的内部救济机制存在故意拖延、无法及时解决纠纷,甚至构成“拒绝司法”(denial of justice)情形时,当事人可突破前置程序限制,直接向CAS提起上诉。这一例外规定旨在防止内部救济机制被滥用,确保当事人的合法权益得到及时救济,在维护体育组织自治与保障当事人诉权之间实现动态平衡。
2.3 无可上诉决定的审查
无可上诉决定引发的不可受理性问题,涉及主体适格瑕疵。CAS在审理此类案件时,裁判要点主要包括决定不“可诉”(appealable)和仲裁请求无法律利益(rechtsschutzinteresse)。
(1)决定不可诉的判定规则。根据CAS《体育仲裁条例》第R47条的规定,可以对联合会、协会或体育机构的决定提起上诉,且只有构成“可上诉决定”(app-ealable decision)才具有被诉资格。在Al-Hilal Club v. FIFA案中,因Al-Hila俱乐部拒不执行FIFA球员身份委员会作出的赔偿决定,FIFA纪律委员会依据《纪律守则》第64条对其作出纪律处罚决定,并要求非洲足球联合会(Confederation of African Football,CAF)监督执行。而后,FIFA纪律委员会向CAF发送信件,要求对该俱乐部处以在国内联赛中扣6分的处罚。围绕此信件是否构成“可上诉决定”,俱乐部和FIFA提出了不同论点。仲裁庭经审理认定,该信件是为确保债务人遵守决定而实施的执行制度,并不构成“可上诉决定”,债务人不能简单地对执行扣分或转会禁令、降级或其他制裁提出上诉。经过长期的实践,CAS仲裁庭逐步明确了“可上诉决定”的判定标准,具体包含以下核心要素:①通信的形式与确定是否存在可上诉决定无关,以信函形式作出的通信并不排除构成一项可上诉决定的可能性。②法律效果意图要件。当通信包含一项裁决,且据此作出决定的机构意图影响决定收件人或其他当事方的法律地位,就构成了一项决定。③单方面法律行为属性。“可上诉决定”须具备单方面行为特征,即向特定对象作出且旨在产生明确法律效力。④“意图决定”核心要素。体育协会或联合会作出的决定需体现“意图决定”(animus decidendi),若通信仅针对单方面且不包含任何裁决性内容,不能被视为“可上诉决定”。这些判定标准共同构建起严密的审查框架,为准确识别“可上诉决定”提供了清晰指引,有效保障了CAS仲裁程序的规范性与裁决结果的权威性。
(2)仲裁请求无法律利益。法律利益作为启动司法救济的核心要件,其本质在于确保争议具有实质解决价值,避免司法资源的无效消耗。《瑞士民事诉讼法》第59(2)条明确了“无法律利益即不可受理”的基本原则,该原则同样适用于CAS的案件审查体系。CAS在实践中确定了若主张明显不符合上诉人的目的,则该请求不可受理;若裁决不可执行,请求亦不可受理。在涉及破产问题的Martin Fenin v. FC Istres Ouest Provence案中,法国法院在将破产程序转为清算程序时明确表示,在没有收回前景的情况下,债务人的所有财产将在其合法存在结束之前分配给债权人。在此情况下,债务人不可能执行CAS裁决,债权人向CAS主张其债权不具有法律利益。因此,CAS拒绝再次裁决已经存在的法律利益,请求不可受理。
2.4 无效申请的审查
(1)仲裁申请不符合形式要求。仲裁申请的形式要件并非单纯的行政程序规定,而是关乎上诉申请法律效力的核心要素。依据CAS《体育仲裁条例》第R31条,仲裁请求书、上诉申请及其他书面文件(无论打印件或数字载体形式),均须通过邮递方式提交至CAS办公室。该条款确立了形式规范的强制性标准,旨在保障仲裁程序的规范性与公正性。
在实践中,CAS仲裁庭对形式要求的审查秉持严格标准,明确即便当事人通过传真、电子邮件等方式预先提交材料,仍需在规定期限内通过书面邮寄或电子申报平台完成正式提交。以Perak Football Association v. Jeon Hyoseok案为例,上诉人虽通过邮件递交上诉申请,但未在法定期限内于CAS子平台上传有效文件材料。仲裁庭依据R31条规定,认定该申请因形式要件缺失而不具备法律效力,最终裁定案件不可受理。
关于形式要求的适用争议,CAS仲裁庭与SFT形成统一裁判立场。二者均强调,R31条规定并非普通行政手续,而是构成文件法律效力的实质要件。这一规则的核心价值在于:①确保各方当事人在程序参与中获得平等对待,避免因提交方式差异导致的权利失衡;②通过明确的形式规范保障实体法律的准确适用,防止因程序瑕疵引发的裁判不公。因此,无论是基于程序正义还是实体公正的考量,当事人均须严格遵循R31条关于上诉申请的形式要求。SFT进一步指出,此类形式要件的设定旨在维护仲裁程序的严肃性,并非机械的形式主义,与国际体育仲裁高效、公正的价值目标高度契合。
(2)仲裁申请不明确。仲裁请求的明确性对于其可受理性具有重要影响。根据CAS《体育仲裁条例》第R48条规定,当提交的上诉申请不符合上诉要求时,CAS办公室可允许上诉人在较短的期限内完善上诉申请;若逾期仍未收到完善材料,CAS将不予受理。在A.C. Cesena S.p.A. v. Tokyo Football Club案中,仲裁庭明确指出,救济请求不仅确定了争议的对象和范围,还决定了仲裁主体的界定。因此,上诉申请必须详细说明救济请求,以确保CAS办公室、被申请人以及仲裁庭能够准确理解上诉申请所提出的问题和上诉的利害关系。若上诉申请无法满足这些基本要求,则可能导致上诉被裁定为不可受理。这一规定和实践表明,明确的仲裁请求是确保案件能够顺利进入仲裁程序的关键因素,有助于提高仲裁程序的效率和公正性。
(3)未支付预付款。未支付预付款可能导致仲裁程序的终止,进而使争议无法被受理。根据CAS《体育仲裁条例》第R64条第2款,为预先确定支付额,CAS办公室应确定仲裁费用的预估额,该费用应由双方根据第R64条第4款承担;若双方均无法支付,则请求/上诉应被视为已撤回,CAS应终止仲裁。支付预付款本质上属于CAS办公室处理的行政事务,在规定期限内支付预付款具有指导性而非强制性。因此,一方当事人未能支付预付款,并不能自动导致其申请被视为不可受理。然而,若当事人未支付预付款,即便CAS办公室已发出付款提醒,仍未及时支付,根据CAS《体育仲裁条例》第R64条关于最后期限的规定,CAS办公室有权在未收到付款的情况下终止程序。
2.5 难点剖析
尽管CAS通过长期仲裁实践积累已构建起相对清晰的可受理性审查框架,但对于“可上诉决定”与“用尽内部救济”的属性界定,仍存在管辖权审查与可受理性审查的逻辑交叉。这种模糊性本质上源于这两类事项与可受理性及管辖权的双重关联性。
2.5.1 “可上诉决定”与可受理性及管辖权之间的关系
CAS《体育仲裁条例》第R47条对“可上诉决定”的界定建立在双重程序基础之上,既要求体育组织章程、规则或仲裁协议明确授权(管辖权基础),又要求上诉人完成内部救济穷尽等程序要件(可受理性审查)。这一规则设计使得“可上诉决定”与“用尽内部救济”的属性呈现复合特征,需结合个案分析其属于管辖权范畴或可受理性要件。
可受理性涉及请求权的适当性,强调被异议的决定对当事人法律地位的影响,意在主体适格。在CAS 2013/A/3408案中,被申请人未对CAS的管辖权提出异议,而是通过签署仲裁庭发布的程序令承认了管辖权,但仲裁庭对被异议的“决定”是否属于管辖权所依据的联合会规则规定的“可上诉决定”提出了疑问,强调被异议的“决定”对收件人法律地位的影响,因此仲裁庭裁定上诉不可受理。
管辖权的成立依赖于当事人同意或规则授权。根据CAS第R47条,针对体育组织决定的上诉权来源于规则或协议中的“可上诉性”约定,若缺乏明确的“可上诉决定”,则视为当事人未就仲裁管辖达成合意。在Johan Bruyneel v. United States Anti-Doping Agency案中,仲裁庭将“是否存在可上诉决定”直接界定为管辖权问题,美国反兴奋剂机构的程序命令仅为临时意见,不属于CAS规则规定的“裁决”、“最终决定”或“临时裁决”范畴,因此裁定因缺乏规则授权而无管辖权。
2.5.2 “用尽内部救济”与可受理性及管辖权之间的关系
“用尽内部救济”原则在CAS仲裁中呈现出明显的双重属性。根据CAS《体育仲裁条例》第R47条,该原则的适用既是判断上诉是否具备可受理性的前提,亦可能构成仲裁庭管辖权的基础性依据,这种复合特征导致其仲裁审查逻辑存在天然模糊性。作为可受理性要件,“用尽内部救济”的核心在于确保争议已完成体育组织内部的程序过滤,具备进入外部仲裁的成熟度。CAS仲裁庭在Valery Sorokin v. FC Dynamo Moscow案中明确指出,被上诉决定必须为体育组织的“最终决定”,若内部救济程序尚未终结,则案件不可受理。当体育组织章程或规则将“用尽内部救济”明确设定为向CAS上诉的前提条件时,该要求即转化为管辖权的构成要素。在实践中,CAS仲裁庭将“用尽内部救济”、当事人同意管辖和存在“可上诉决定”共同视为具备上诉管辖权的条件。这种属性的模糊性导致仲裁庭在实践中需要根据具体案情进行判断。
“可上诉决定”与“用尽内部救济”的属性模糊性,本质上是CAS程序规则与体育自治规范深度嵌套的产物。在长期的仲裁实践中,CAS逐渐形成一套独特且逻辑自洽的可受理性机制。鉴于可受理性问题兼具程序与实体双重属性,CAS采取了将管辖权审查前置的策略,并将争议主体的适格性归类为实体性问题。这一制度设计有效规范了仲裁程序的启动门槛,形成了具有体育行业特色的可受理性处理机制。然而,CAS的可受理性制度并非无懈可击。正如Fumagalli所指出,在“可上诉决定”和“用尽内部救济”等问题属性上,仲裁庭的审查逻辑仍存在模糊性。尽管CAS可能通过一致性法理(jurisprudence constant)的方式逐步厘清二者的界限,但在实践中,仲裁庭的权限与请求权的适当性往往难以截然分开,只能依据具体案情进行个案判断。
3 国际体育仲裁案件可受理性实践的理论基础
CAS 案件可受理性具有鲜明特殊性,显然无法直接套用一般仲裁的理论基础。基于实践,CAS 案件可受理性的理论基础源于程序正义理论、仲裁自治理论与体育行业自治专业性需求三者的深度融合与协同耦合。
3.1 程序正义理论
程序正义是现代法治的基石。依据罗尔斯的程序正义理论,国际体育仲裁应满足三方面的要求:一是当事人应具备平等的程序启动权与陈述权,此为契合参与平等的要求;二是体育仲裁裁决理由应公开和具有可验证性,这是符合透明度要求的关键所在;三是程序瑕疵能够借助司法审查机制予以纠正,这符合救济有效的要求。可受理性规则在本质上正是程序正义在体育仲裁程序中的彰显,其具体内涵体现为接近正义(access to justice)和平等对待原则。
(1)接近正义原则。接近正义是指当事人有机会获得法律帮助或诉诸正义/司法,是国际体育仲裁机制建立、运作和发展的重要理论支撑。在主体资格方面,一般仲裁要求申请人与争议存在“直接利害关系”,而CAS在上诉程序判例中通过“明显不符合上诉目的”原则突破了这一限制。例如,Al Merrikh Sports Club v. FIFA案的仲裁庭指出,当一个由协会采取的措施不仅影响了被通知人的权利,还直接且实质性地影响了第三方的权利时,该第三方被视为“直接受影响”,从而享有上诉资格。这种对主体资格的包容性体现了程序正义的核心原则,即所有受裁决实质影响的主体都应有机会参与。就再次提起仲裁的可能性而言,不同于管辖权裁决的不可逆性和终结性,仲裁庭的不可受理裁决不具有既判力(res judicata)。仲裁庭裁定不可受理不妨碍当事人在满足条件后再次提起仲裁,一方面增强了程序灵活性,另一方面通过可受理性的既判力排除构成接近仲裁救济的必要条件。此外,可受理性的“用尽内部救济”原则要求纠纷先经体育组织“内部处理”,在“内部处理”不能解决之后,再寻求外部仲裁救济,一方面体现了尊重体育行业自治,另一方面为接近正义提供了通道。
(2)平等对待原则。平等对待的权利,即任何人在受到审判时,其程序性权利应得到平等保护,不因性别、种族、肤色等限制,不得对申请人在程序中进行不当限制、区分、差异化对待。不同于一般仲裁机构的管辖权是基于当事人的合意,CAS管辖权主要依据体育组织章程、规则中的仲裁条款。按照平等对待原则,这些仲裁条款对体育组织内部成员具有普遍约束力。CAS将上诉期限纳入可受理性问题范畴,严格遵循体育组织章程、规则或程序规则所规定的期限,此举既维护了“法律的确定性”,也确保受这些章程或规则约束的成员获得平等对待。
3.2 仲裁自治理论
仲裁自治理论认为,仲裁在本质上超越了司法权与契约的范畴,构建起一种超国家的自治体系。该理论主张,对仲裁的考察应聚焦于仲裁目的、作用、方法以及实际功能等仲裁自身的议题。基于此,CAS仲裁的核心特征包括具有规则自决权、程序灵活性以及司法谦抑性。仲裁庭可以自主解释可受理性要件,突破国内法的刚性规定,仅受到法院对其仲裁程序进行最低限度的审查。鉴于体育仲裁自治是体育行业自治的延伸,其可受理性规则凸显了当事人意思自治的相对性、行业规范优先性。
(1)当事人意思自治的相对性。当事人意思自治是仲裁制度的核心价值,体现了自由与平等的追求,被视为仲裁的灵魂所在。然而,在体育仲裁领域,尤其是上诉程序中,当事人意思自治呈现出相对性特征。尽管CAS声称其管辖权并非强制性,但其管辖权的重要依据包含国际体育组织的章程、规则以及参赛表格中的仲裁条款,运动员若想加入这些体育组织并参加相关赛事,就必须接受这些仲裁条款,这无疑具有强制性色彩。在佩希施泰因(Pechstein)向欧洲人权法院(European Court of Human Rights,ECtHR)提起的上诉案中,仲裁协议的强制性成为其核心争议点之一。ECtHR在审理过程中明确指出,国际滑冰联盟(International Skating Union,ISU)《反兴奋剂规则》将兴奋剂处罚纠纷排他性提交CAS的格式条款,并非运动员真实意思的表示,具有强制性。同时,ECtHR进一步指出,尽管CAS的仲裁程序具有一定的强制性特征,但只要其遵循《欧洲人权公约》第6条第1款所规定的公正审判程序要求,CAS的仲裁程序便具备合法性与有效性。这一裁决在事实上间接认可了体育仲裁对当事人意思自治进行适度限制的合理性,同时也凸显了体育仲裁自治的制度逻辑,即在效率、专业性与公平性之间寻求平衡。CAS依据体育组织规定确定案件的主体是否适格,以及严格依照相关体育组织的章程或规则及程序规则确定上诉期限是否在可受理范围内,恰好体现了仲裁自治原则的贯彻。
(2)行业规范优先。根据现代治理理论、多元主义和法团主义等理论,行业自治是一种由行业协会会员共同参与治理的组织化的内部调整机制。自治符合体育的内在规律,使竞技运动更加纯粹,形成与体育理念相符的体育行业价值和伦理标准。国际体育自治是自律的表象,是以国际奥委会为领导的国际体育组织存在的根基。CAS作为国际体育争议解决的权威机构,其建立在一定程度上是避免国家法院因不熟悉国际体育组织规则而产生冲突的问题,其目的在于维护体育行业自治。CAS可受理性规则的“用尽内部救济”原则要求纠纷先经体育组织“内部处理”,若“内部处理”不能解决,方可寻求外部仲裁救济,这充分体现了对体育行业自治的尊重及行业规范的优先考量。此外,CAS上诉期限优先适用体育组织规定,进一步彰显了行业规范的优先地位。
(3)司法审查的谦抑性。私法自治理论是国际体育仲裁的根基,其核心在于当事人通过协议自愿将争议提交仲裁,并接受裁决的终局性。根据PILA第190条,法院仅在仲裁协议无效、程序严重违法或违反公共秩序时方可撤销裁决,体现了司法对体育自治的尊重。针对CAS可受理性问题,SFT在判决中明确表示,可受理性问题属于CAS自由裁量范围,除非存在明显任意性(manifestly arbitrary),否则不予介入。法院认为:一方面,仲裁庭对行业规则的理解具有专业优势,应尊重其裁量权;另一方面,过度司法审查将破坏体育仲裁的效率优势。SFT确立的司法谦抑性原则既维护了CAS的专业权威与效率优势,也为体育仲裁自治划定了底线。
3.3 体育行业自治的专业性需求
体育行业自治是国际体育治理体系的基石,其核心在于通过行业内部规则与机制解决专业性强、时效性高的争议。这种需求的产生源于体育行业的独特属性。一方面,体育技术性规则具有专业性、权威性,如国际体操联合会通过《技术规则》确立评分标准、器械规格等专业规范,其解释权归属于技术委员会。另一方面,赛事运行的时效要求极高,在重大国际赛事中,参赛资格争议等问题必须在极短的时间内公正、合理地得到解决,以确保赛事顺利进行。例如,奥运会临时仲裁程序要求在24h内完成争议处理。此外,全球体育治理的跨文化差异也增加了体育行业自治的难度,不同文化背景下的体育组织和参与者对于体育规则的理解和执行方式可能存在差异,这要求体育行业自治机制能够兼顾多元文化因素,实现有效的协调与整合。
体育行业自治的专业性需求是维护体育秩序独特性的必然选择,而其合法性依赖于对程序正义、权利保障与技术伦理的兼容。在程序正义方面,体育行业自治组织必须遵循公正、公开、透明的程序,确保争议解决过程的合法性和合理性。在权利保障上,要充分尊重和保护参与者的各项合法权益,提供有效的救济渠道。在技术伦理层面,体育行业自治规则和技术手段的运用须符合体育精神和社会伦理道德,避免出现违背公平竞争原则和体育道德的情况。只有在这些方面做到平衡与兼顾,体育行业自治才能在维护体育秩序独特性的同时获得广泛的认可和支持,实现体育行业的可持续发展。
总之,CAS案件可受理性制度的构建与运行是体育行业自治专业性需求、程序正义理论和仲裁自治理论深度融合的产物。体育行业自治的专业性需求构成制度的现实根基,程序正义理论为制度的合法性划定边界,仲裁自治理论则赋予制度灵活运作的空间,三者共同塑造可受理性机制的生成逻辑。可受理性规则通过设定案件准入标准,既有维护体育行业自治的专业性需求,又要保障当事人的程序参与权,同时依赖仲裁庭的自主裁量权与判例法的共同作用,发挥了平衡程序正义和体育行业自治的枢纽作用。这一作用主要体现在以下3个方面:①强化前置程序。通过可受理性的用尽内部救济规则,强化体育组织内部救济机制。既尊重了体育行业自治,又实现了与仲裁程序的有效衔接。②遵守行业时效规则的特殊性。基于体育赛事周期的不可逆性和运动员职业生涯的短暂性,体育纠纷解决的短时限要求具有正当性。可受理性的上诉期限优先适用体育组织规定,正是行业特殊性的体现。③按照行业特性确定主体适格。体育仲裁作为特殊仲裁,一方面其可仲裁性受到国家法律的限制,另一方面在可受理性规则中的“可上诉”决定则受到体育组织行业规范的制约。
4 结束语
在程序正义理论、仲裁自治理论与体育行业自治专业性需求的协同作用下,国际体育仲裁案件可受理性展现出独有的特质。历经长期的仲裁实践,CAS已逐步构建起一套独具特色的可受理性制度,该机制在平衡程序正义和体育行业自治中发挥了重要功能,并形成了特殊的审查要件和裁判标准体系(表5)。

随着可受理性机制的逐渐成熟,以不可受理为最终结果的CAS裁决数量呈现上升态势。以国际足球案件为例:2021年,在以FIFA作为被诉人的98个CAS裁决中,有3个裁决因不可受理而被驳回,占3%;2022年,在FIFA作为被诉人的61个涉及实体争议的CAS裁决中,有4个裁决因不可受理而被驳回,占7%;2023年,在FIFA作为被诉人的79个涉及实体争议的案件中,有7个裁决因不可受理而被驳回,占9%。可受理性机制的重要性在体育仲裁程序中越发凸显。
CCAS目前处于建设初期,体育组织内部规范及救济机制尚不完善,这对体育仲裁规则与体育组织规则的兼容性形成了挑战。并且,国内法治环境对体育仲裁的管辖是限缩的,这进一步要求CCAS在处理程序扩张问题时必须谨慎。CAS在长期实践中形成的可受理性问题处理经验,可为CCAS的发展和完善提供有益借鉴。
本文刊于《上海体育大学学报》2026年第2期。
